超凡国际
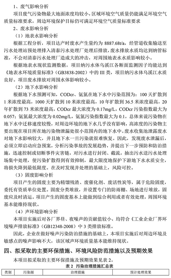
Kit
关于超凡国际
关于超凡国际
公司简介
超凡国际:愿景、使命、价值观
管理层寄语
管理团队
发展历程
服务与市场
服务与市场
新材料业务
CDMO业务
产品搜索
研发能力
研发能力
特长、目标
研发团队
分析中心
工艺安全实验室
知识产权
生产能力
生产能力
技术
设施
质量管理
社会责任
社会责任
EHS
公告公示
投资者关系
投资者关系
股市行情
公告
定期报告
媒体与超凡国际
媒体与超凡国际
超凡国际:超凡国际 及活动动态
展会信息
职业发展
职业发展
社招
校招
联系超凡国际
Language
简体中文
English
日本語版
超凡国际
媒体与超凡国际
超凡国际 及活动动态
媒体与超凡国际
+
超凡国际 及活动动态
-
超凡国际 动态
-
活动动态
+
展会信息
全国统一服务电话
电话:
021-63639090
超凡国际 及活动动态
衢州康鹏化学有限公司研发中心及年产3750吨电池材料项目环境影响评价公告
发布时间:1970-01-01 | 浏览:1256
超凡国际:上一篇:兰州康鹏威耳化工有限公司信息公开
下一篇:感谢您!黑暗中的“萤火虫”——致暴风雨中的“逆行者”
COPYRIGHT @ 2023 超凡国际官网-追求健康,你我一起成长 版权所有 备案号:
×
var _hmt = _hmt || []; (function() { var hm = document.createElement("script"); hm.src = "https://hm.baidu.com/hm.js?25a8b6ddd6dc7b9a90aeb1f51e218aa6"; var s = document.getElementsByTagName("script")[0]; s.parentNode.insertBefore(hm, s); })();
巅峰国际-科技赋能场景,让娱乐更有趣。
巅峰国际官方版下载-巅峰国际2025最新版
巅峰国际官网-追求健康,你我一起成长
巅峰国际-梦想照进现实,努力成就未来!
巅峰国际-科技赋能场景,让娱乐更有趣。